Eco-Acupuncture Studio • Designing Futures for the Great Ocean Road

What if we created a system for tourists to contribute to local communities and the conservation of the Great Ocean Road?

AireySense [Aireys Inlet + Sensory Data Lab] introduces a slow tourism system to engage and educate tourists and students through community-led citizen science projects, creating lasting value after every visit.

  • A slow tourism system to engage and educate tourists and students through community-led citizen science projects, creating lasting value after every visit

  • Physical and digital touchpoints at each stage (Anticipation, Immersion, Memory)

  • A vision for the socio-ecological and economic resilience of the Great Ocean Road communities by reversing the role of tourists and the local community

Outcomes

Approach

Systems Design • Human-centered Design • Regenerative

Methodology

Interviews • Empirical investigations • System thinking and mapping tools • Communication design and strategy • Journey Mapping • Service Blueprint • 3d rendering • UX/UI

System of the Great Ocean Road. Extractive tourists negatively impact the Great Ocean Road landscapes and communities. The problem involves the need for more engagement between locals and visitors.

The Great Ocean Road communities and landscapes are pressured and negatively impacted by extractive tourist practices contributing to climate change.

Tourist as citizen scientist

In 12 weeks, we investigated the possible futures of tourism in the context of behavioural change - tourists’ relationship with the local community and culture and their impact on the environment. We looked into reversing the role of tourists and the local community.

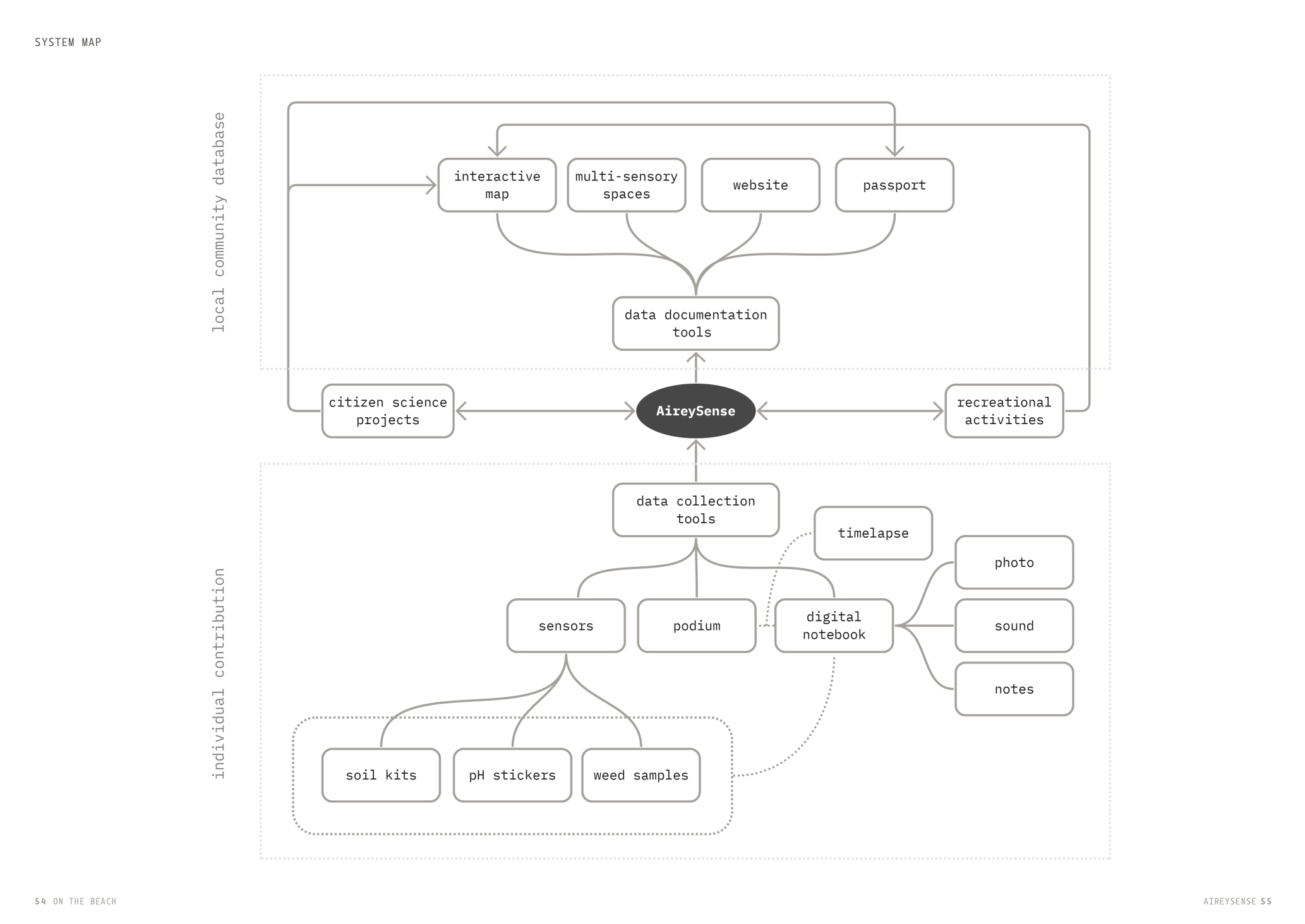
The concept involves repurposing existing infrastructure into education and data collection centres and embedding environmental conservation projects in tourist visits. The sensory data lab will have an interactive map showcasing audiovisual data from previous visitors participating in the community-led citizen science initiatives. The tourists would go through immersive sensory pods and build anticipation towards the projects. They would be given tools to bring to their activities and collect relevant data and information. This concept also encourages tourists to observe and contribute to local knowledge as they make discoveries, giving them more profound memories of the community, culture and environment. Ultimately, the tourists may share their experiences and contributions to conservation projects on the Great Ocean Road.

Prototyping and journey mapping tourist experience and activities

The tourist experience and touch points

Mapping systems: AireySense data collection and community database

Vision 2050 for the Great Ocean Road

Slow tourism system

Encouraging slow tourism could bring off-peak economic opportunities for the local community, limit traffic congestion and its environmental effects, and positively impact local conservation. This project proposes a vision for the socio-ecological and economic resilience of the Great Ocean Road communities by reversing the role of tourists and the local community.

For more information about this project,

Previous
Previous

Mapping systems: Designing for more-than-human

Next
Next

A mobile app that helps Filipinos get more things done